首页
关于我们
公司简介
经营理念
企业风采
质量保证
资质证书
联系我们
产品中心
角接触球轴承
高速推力角接触球轴承
双向推力角接触球轴承
滚珠丝杠轴承
高载荷滚珠丝杠轴承
滚珠丝杆螺母、花键支撑轴承
圆柱滚子轴承
ZKLF、ZKLN系列轴承
等截面薄壁球轴承
精密十字交叉滚子轴承
新闻中心
企业新闻
行业新闻
技术支持
轴承知识
行业方案
石油行业
工业齿轮转动
电力行业
风能解决
采矿行业
冶金领域
现货资源
联系我们
服务热线
400-9619-700
首页 >>
现货资源
>>轴承知识
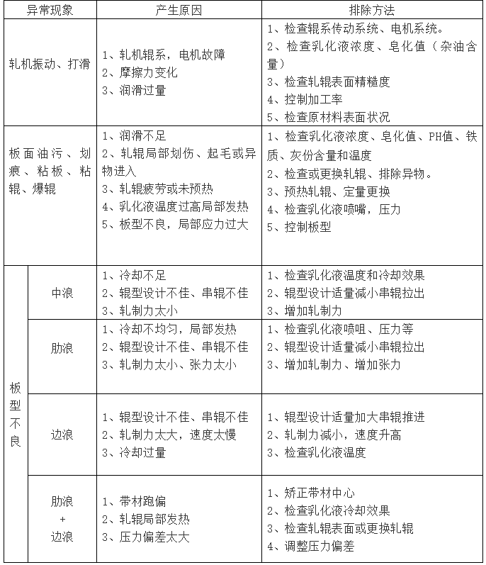
轧机常见问题及处理列表
2022-01-13
(来源:登峰科技)